根据《中华人民共和国政府采购法》《中华人民共和国政府采购法实施条例》等相关规定,云南省农业机械鉴定站将对2026年云南省农机购置与应用补贴产品自主投档平台运维服务项目进行采购。现邀请具备相应服务能力的供应商参与报价。
一、采购项目名称及内容
(一)项目名称:2026年云南省农机购置与应用补贴产品自主投档平台运维服务项目
(二)项目单位:云南省农业机械鉴定站
(三)采购预算:3.82万元
二、服务内容
(一)运维整体概述
投档平台运维内容主要分为三个方面:一是系统自身功能正常、用户感受良好、使用性能稳定、Bug修复等;二是对使用系统的各级农机主管部门人员、农机生产企业用户通过在线、电话、远程等形式提供客服与技术服务,为用户解答、解决日常使用系统时的相关问题(但不包含对农机购置补贴政策、要求方面的解答);三是对服务器进行日常巡检,检查CPU、磁盘空间、域名指向、流量监控、数据库日常备份等是否正常,保证信息系统安全平稳运行。
(二)软件及信息资源维护
为信息系统的稳定性和信息安全性,制定有效的运行维护策略来保证服务交付的质量,兼顾运行维护过程(及时合规)和运行维护结果(可用和安全),实现“事前防,风险前移;事中控制,快速响应;事后改进,持续评估”的持续改进原则。
1.在服务实施时,建立相关的作业流程和响应机制;
2.进行合理的人员岗位设置和职责定义,保证专人专岗;
3.配备具有相应能力的人员和必要的工具,并定期进行专业培训,以提高服务可用性;
4.建立信息安全管理机制,规范运行维护服务人员的信息安全行为;
5.对运行维护服务人员采取有效的信息安全管理措施,如进行人员背景调查、签订安全保密协议等;
6.对运行维护服务人员进行相关安全管理及安全要求培训,并进行检查,以确保服务人员了解并遵守数据安全、保密相关规定;
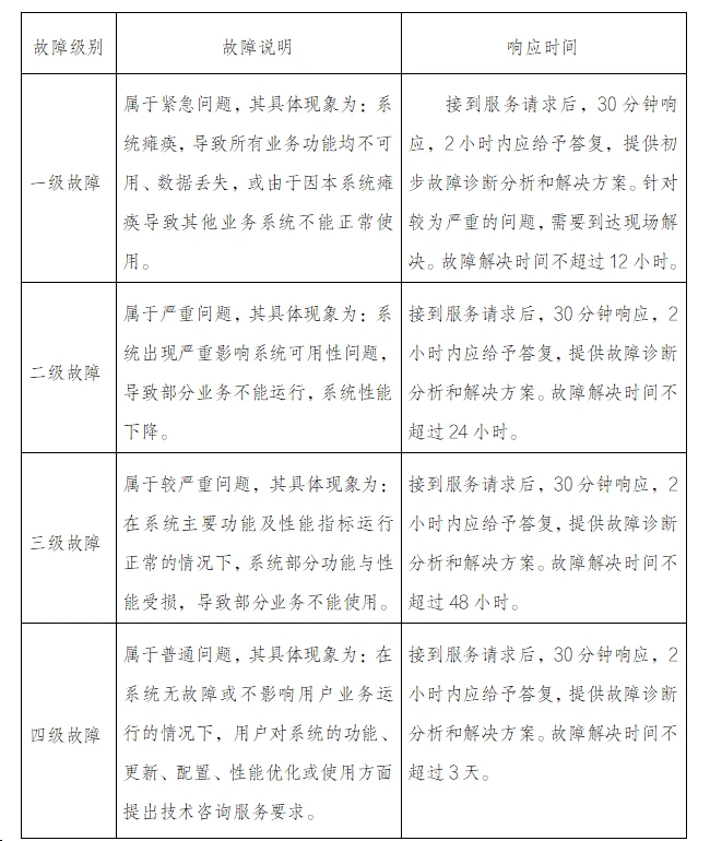
7.对事件、问题、故障、明确的分级策略,并与服务窗口时间、响应时间等指标相匹配;

8.建立可确保满足需求方要求的沟通联络机制,保持沟通渠道通畅,以实现对服务需求的及时响应;
9.通过自检、借鉴、用户反馈等方式,经整理分析,发现信息系统性能、操作体验等方面的不足,对信息系统不断进行改进,提升信息系统的性能;
10.对于信息系统测出的漏洞、BUG,进行修复以及修复后的跟踪;
11.配合完成日常的基本数据统计;
12.对特殊情况、系统不具备功能或业务已经办结无法在系统中调整数据的,进行后台数据的调整;
13.对所运行的信息系统,进行定期的数据库备份;
14.在签订合同后,对系统用户在使用系统功能时所遇到的问题,提供电话、QQ、微信、远程等形式进行解答、解决;
15.按需求方所需,在提供培训环境以及培训讲师路费、食宿的情况下,对信息系统操作人员集中进行每年一次免费培训,并提交掌握系统操作所需要的培训资料;
16.对操作说明和可公开的技术资料进行及时更新,并将编写好的电子版文档提供给用户,便于更好地了解和使用信息系统。
三、系统主要功能
(一)用户管理
省管理员可以查询到系统中除企业用户外的用户信息,可以添加用户信息,并对用户有启用禁用、密码锁定后解锁、密码初始化、编辑的功能。
(二)补贴范围管理
省管理员可以对本省一览表范围进行设置,并将一览表范围对接至申请办理服务系统,确保投档平台与申请办理服务系统中的一览表范围一致,加强两系统之间的互联互通。
省管理员可对当前系统启用年份、批次的一览表范围进行设置,数据来源于“一览表范围管理”,确保一览表信息一致,同时可针对部分一览表开展投档工作。
(三)企业管理
省管理员可以管理系统中已注册的企业信息,审核和导出系统中已有的企业信息,可以授权企业修改所申请的信息。
企业用户在企业管理中,可以查看到自己注册的企业信息,如需变更企业信息,需要提交信息变更申请,管理员授权后,变更信息。
(四)产品评阅/产品上报
省管理员在产品评阅中可以查看到系统中所有的产品信息,可以根据年份、批次等搜索条件,查找符合条件的产品信息,并将查询到的信息导出,形成公示表、公告表;点击评阅操作时,可以将产品退回到相应的状态;可以通过“一键导入办理服务系统”,将投档信息导出到办理服务系统中。
评审专家在产品评阅中对产品进行评阅操作。
企业用户在产品上报中有编辑、删除、上报产品信息的功能。
(五)数据对接
投档平台对接了“全国农业机械试验鉴定管理服务信息化平台”和“认证平台”,企业用户在添加产品时,只需要输入证书编号,即可自动对接鉴定平台的产品信息,有效提高产品录入速率和信息的准确性。
(六)信息变更管理
企业用户如果需要变更企业信息,需要填写变更申请,提交之后,由管理员授权修改。
省管理员可以查看到企业的变更申请,可以授权企业进行修改。
(七)系统管理
省管理员可以进行参数设置,设置系统的开放状态,当前开放年份、批次、投档截止日期、审核批次等基本信息。
(八)公告管理
省管理员可以发布相关通知公告。
(九)自动封闭功能
证书撤证、注销(暂停)封闭。投档平台接收到撤证、注销(暂停)的产品后,将按照“严控”的方式进行处理,通过“证书编号”与“生产企业名称+机具型号+产品名称”双重匹配,并注明封闭原因。
违规查处信息封闭。违规产品发布后,投档平台按违规查处信息要求对相关产品进行封闭,并注明封闭原因。
四、技术服务
提供违规查处登记服务,由服务专员对违规信息进行录入、审核和发布,其中审核流程由服务专员两人交叉审核,审核流程如下:
1.证书编号核对:在鉴定平台中,根据“制造商名称+产品型号”“制造商名称+涵盖型号”查询,核对产品是否获得多个证书;
2.产品信息核对:根据“企业名称+产品名称+机具型号”查询,核对该产品是否参与过投档,是否与鉴定平台上的机具大类、小类、品目、产品名称、产品型号一致。
五、采购商要求
投标人必须符合《中华人民共和国政府采购法》第二十二条规定;
1.具有独立承担民事责任的能力;
2.具有良好的商业信誉和健全的财务会计制度;
3.具有履行合同所必需的设备和专业技术能力;
4.有依法缴纳税收和社会保障资金的良好记录;
5.参加政府采购活动前三年内,在经营活动中没有违法记录;
6.法律、行政法规规定的其他条件。
六、报名材料
报名表、报价单、法定代表人授权书(报价人自拟格式)原件;营业执照、法人证书、资质等级证书、机构代码证书等复印件,加盖报名单位公章装订成册,1份。
七、材料递交要求
响应文件自行密封后于2026年3月10日18:00前送达齐天大厦1004办公室(云南省昆明市盘龙区穿金路156号),逾期送达或者未送达指定地点的响应文件,采购人不予受理。联系人:王祎玮,0871-63647832。
八、评审公示
对符合要求的报价文件将按照价格、技术需求、质量和售后服务等要求进行评审,确定供应商后,评审结果在云南省农业农村厅网站“自行采购”栏目公示。
九、签订合同
公示期结束且未收到异议的,我单位将与确定成交供应商签订采购合同,按合同条款执行。
附件:1.云南省农业机械鉴定站采购项目报名表
云南省农业机械鉴定站
2026年2月28日
(拟稿人:王祎玮 审核人:蔡仲明)